Официальное опубликование правовых актов
ОФИЦИАЛЬНОЕ ОПУБЛИКОВАНИЕ
Постановление Правительства Российской Федерации от 27.04.2018 № 517
"Об утверждении Положения о профессиональных аварийно-спасательных службах, профессиональных аварийно-спасательных формированиях, выполняющих горноспасательные работы, и Правил расчета стоимости обслуживания объектов ведения горных работ профессиональными аварийно-спасательными службами, профессиональными аварийно-спасательными формированиями, выполняющими горноспасательные работы"
Номер опубликования: 0001201805030031
Дата опубликования: 03.05.2018
Страница №46 из 67:
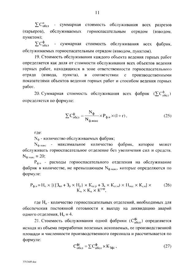
Увеличить