Официальное опубликование правовых актов
ОФИЦИАЛЬНОЕ ОПУБЛИКОВАНИЕ
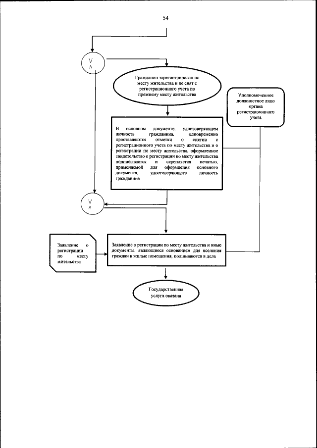
Приказ Министерства внутренних дел Российской Федерации от 31.12.2017 № 984
"Об утверждении Административного регламента Министерства внутренних дел Российской Федерации по предоставлению государственной услуги по регистрационному учету граждан Российской Федерации по месту пребывания и по месту жительства в пределах Российской Федерации"
(Зарегистрирован 05.04.2018 № 50635)
Номер опубликования: 0001201804060020
Дата опубликования: 06.04.2018
Страница №54 из 79:
Увеличить