Официальное опубликование правовых актов
ОФИЦИАЛЬНОЕ ОПУБЛИКОВАНИЕ
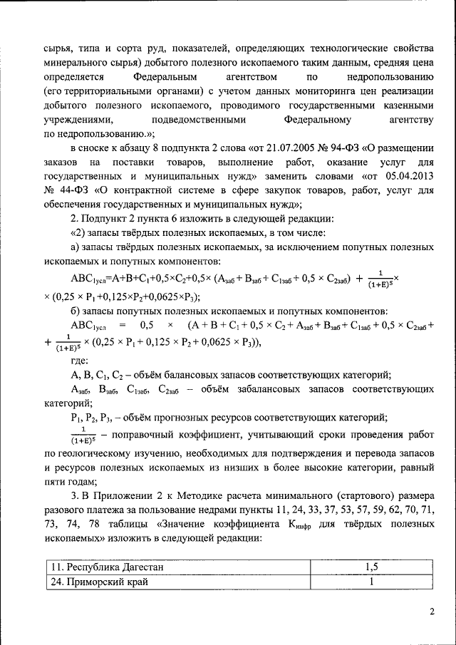
Приказ Министерства природных ресурсов и экологии Российской Федерации от 06.12.2017 № 650
"О внесении изменений в Методику расчета минимального (стартового) размера разового платежа за пользование недрами, утвержденную приказом Минприроды России от 30 сентября 2008 г. № 232"
(Зарегистрирован 14.12.2017 № 49252)
Номер опубликования: 0001201712150035
Дата опубликования: 15.12.2017
Страница №4 из 5:
Увеличить