Официальное опубликование правовых актов
ОФИЦИАЛЬНОЕ ОПУБЛИКОВАНИЕ
Приказ Министерства внутренних дел Российской Федерации от 16.11.2017 № 864
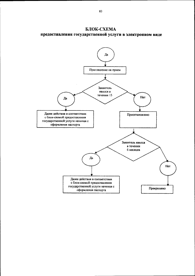
"Об утверждении Административного регламента Министерства внутренних дел Российской Федерации по предоставлению государственной услуги по оформлению и выдаче паспортов гражданина Российской Федерации, удостоверяющих личность гражданина Российской Федерации за пределами территории Российской Федерации"
(Зарегистрирован 14.12.2017 № 49251)
Номер опубликования: 0001201712150033
Дата опубликования: 15.12.2017
Страница №83 из 96:
Увеличить