Официальное опубликование правовых актов
ОФИЦИАЛЬНОЕ ОПУБЛИКОВАНИЕ
Приказ Федеральной налоговой службы от 28.12.2016 № ММВ-7-17/722@
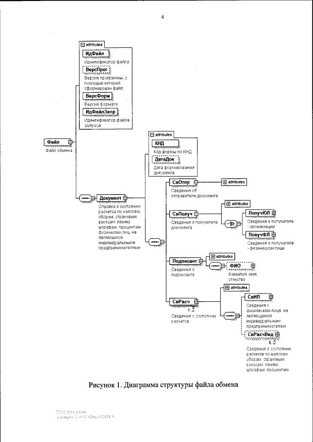
"Об утверждении форм справок о состоянии расчетов по налогам, сборам, страховых взносам, пеням, штрафам, процентам, порядка их заполнения и форматов представления справок в электронной форме"
(Зарегистрирован 25.01.2017 № 45396)
Номер опубликования: 0001201701260009
Дата опубликования: 26.01.2017
Страница №27 из 38:
Увеличить