Официальное опубликование правовых актов
ОФИЦИАЛЬНОЕ ОПУБЛИКОВАНИЕ
Приказ Федеральной налоговой службы от 24.10.2016 № ММВ-7-3/578@
"Об утверждении формы и формата представления расчета суммы утилизационного сбора в отношении самоходных машин и (или) прицепов к ним в электронной форме"
(Зарегистрирован 10.11.2016 № 44285)
Номер опубликования: 0001201611110003
Дата опубликования: 11.11.2016
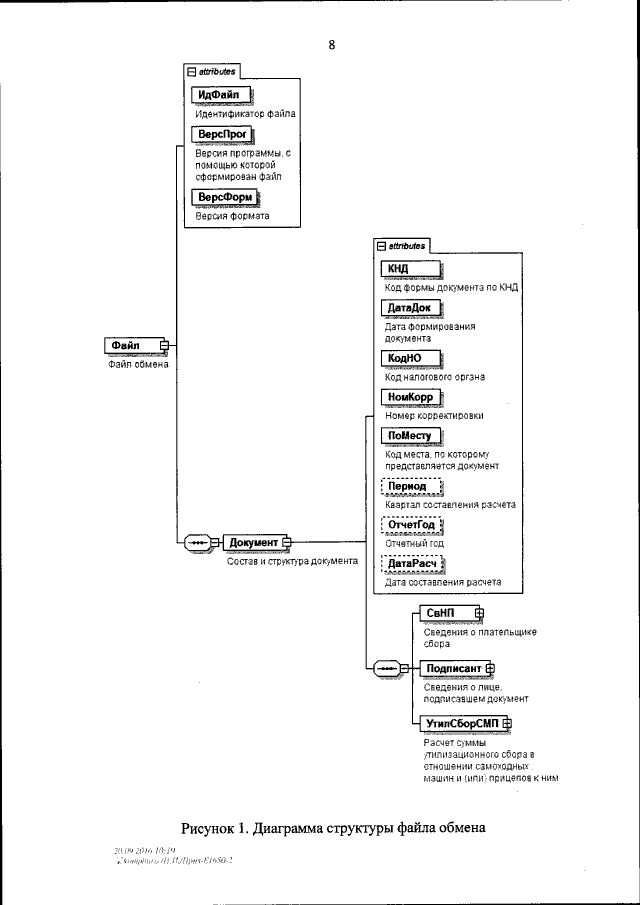
Страница №8 из 19:
Увеличить