Официальное опубликование правовых актов
ОФИЦИАЛЬНОЕ ОПУБЛИКОВАНИЕ
Приказ Министерства иностранных дел Российской Федерации от 29.03.2016 № 4270
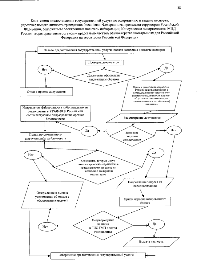
"Об утверждении Административного регламента Министерства иностранных дел Российской Федерации по предоставлению государственной услуги по оформлению и выдаче паспорта, удостоверяющего личность гражданина Российской Федерации за пределами территории Российской Федерации, содержащего электронный носитель информации"
(Зарегистрирован 20.05.2016 № 42198)
Номер опубликования: 0001201605250010
Дата опубликования: 25.05.2016
Страница №88 из 102:
Увеличить