Официальное опубликование правовых актов
ОФИЦИАЛЬНОЕ ОПУБЛИКОВАНИЕ
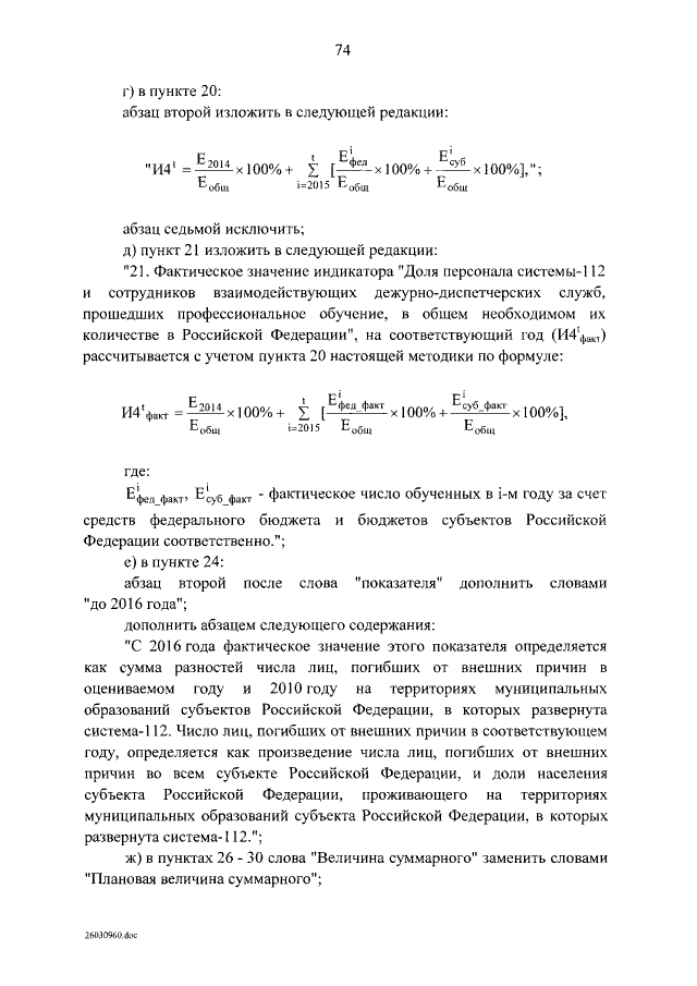
Постановление Правительства Российской Федерации от 23.03.2016 № 231
"О внесении изменений в федеральную целевую программу "Создание системы обеспечения вызова экстренных оперативных служб по единому номеру "112" в Российской Федерации на 2013 - 2017 годы"
Номер опубликования: 0001201603280003
Дата опубликования: 28.03.2016
Страница №75 из 82:
Увеличить