Официальное опубликование правовых актов
ОФИЦИАЛЬНОЕ ОПУБЛИКОВАНИЕ
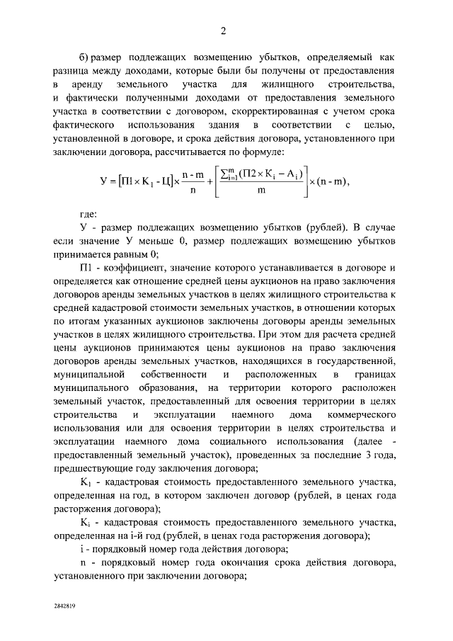
Постановление Правительства Российской Федерации от 23.12.2015 № 1413
"Об утверждении Правил установления требований к возмещению убытков при предоставлении земельного участка для строительства наемного дома коммерческого или социального использования"
Номер опубликования: 0001201512280014
Дата опубликования: 28.12.2015
Страница №3 из 5:
Увеличить