Официальное опубликование правовых актов
ОФИЦИАЛЬНОЕ ОПУБЛИКОВАНИЕ
Постановление Правительства Российской Федерации от 01.12.2015 № 1297
"Об утверждении государственной программы Российской Федерации "Доступная среда" на 2011 - 2020 годы"
Номер опубликования: 0001201512040005
Дата опубликования: 04.12.2015
Страница №219 из 232:
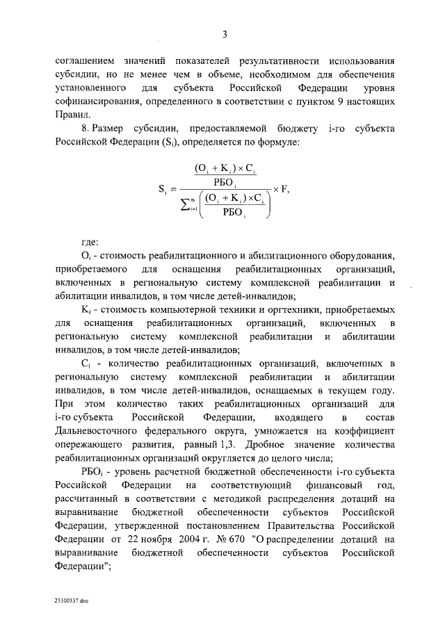
Увеличить